| Sign In | Join Free | My chinapackagenet.com |
|
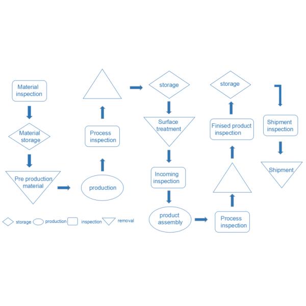
We have testing machines to inspect all the fasteners strictly accordance with quality standards and customers' requirements (finished product, semi-finished products) during the production time and before shipment.....such as torque, speed, tensile strength, salt-spray test, thickness of zinc...





|
|
|
|
Contact Person: MrsCindy